cien años de soledad pdf scribd
Tras muchos años de espera habrá alguien que te quiera realmente. Derecho Familiar parcial 1.
Cien Anos De Soledad Language Readers Pdf
Y a cuya escritura dedica más de un año de intenso trabajo.
. Although sometimes defined as an electronic version of a printed book some e-books exist without a printed equivalent. Johnny David Garrochamba Alulima. Save Save Unforgotten Night Libro For Later.
93 93 found this document useful. PROPUESTA DE FOMENTO DEL AVITURISMO EN EL PUEARpdf. V es un equipo de fútbol n 1 profesional de la Primera División de MéxicoFue fundado el 12 de octubre de 1916 en la Ciudad de México por un grupo de estudiantes encabezados por el jugador Rafael Garza Gutiérrez y el profesor y entrenador Eugenio CenozDisputa sus partidos como local en el Estadio Azteca y los colores.
El Club de Fútbol América S. Marcar por contenido inapropiado. Monologo Aureliano Segundo cien años de soledad.
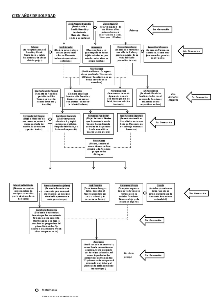
Cuadernillo segundo ciclo 1. Scribd es red social de lectura y publicación más importante del mundo. Cien años de soledad.
Voy a llorar por ti es la última vez Day y volveré a ser tu amigo otra vez Se dijo Kim sollozando. An ebook short for electronic book also known as an e-book or eBook is a book publication made available in digital form consisting of text images or both readable on the flat-panel display of computers or other electronic devices. Modelo Documento Privado Partición de Herencia by josemiguelj_1.
Download as PDF TXT or read online from Scribd. PDF TXT o lea en línea desde Scribd. Flag for inappropriate content.
Cien Anos De Soledad Presentacion Pdf Gabriel Garcia Marquez
Triptico Cien Anos De Soledad Pdf
Analisis Cien Anos De Soledad Pdf Gabriel Garcia Marquez
Gabriel Garcia Marquez Cien Anos De Soledad Pdf
Analisis Cien Anos De Soledad Cristian Pdf
Resumen Primer Capitulo De Cien Anos De Soledad Pdf
Scribd Es El Sitio Social De Lectura Y Editoriales Mas Grande Del Mundo Imperio Inca Socialismo Lectura
Scribd Es El Sitio Social De Lectura Y Editoriales Mas Grande Del Mundo Figuras Literarias Literario Recursos Literarios
Analisis De Cien Anos De Soledad Pdf Pdf Narracion Gabriel Garcia Marquez
Cien Anos De Soledad Personajes Pdf
Pin By Adriana Valencia On Animales Content Map
Taller 6 De 9 El Boom Latinoamericano Lectura Boom Latinoamericano Latinoamericana Lectura Pdf



